首页
关于甲和
甲和人里程碑
课程体系
线上直播课程
线上录播课程
线上动画课程
甲和独家品牌课程
基层管理者培养系列
中层管理者培养系列
高层管理者培养系列
通用素质系列
内训师课程系列
人力资源课程系列
沙盘课程系列
营销课程系列
测评分析课程系列
成功案例
公开课
加入甲和
联系我们
线上直播课程
线上录播课程
线上动画课程
甲和独家品牌课程
基层管理者培养系列
中层管理者培养系列
高层管理者培养系列
通用素质系列
内训师课程系列
人力资源课程系列
沙盘课程系列
营销课程系列
测评分析课程系列
品牌课程推荐
线上动画课程清单
线上录播课程清单
【心理学】"
【心理学】压力与情绪管
【心理学】沟通中的心理
【心理学】心理学在管理
当前位置:
首页
>>
课程体系
>>
甲和独家品牌课程
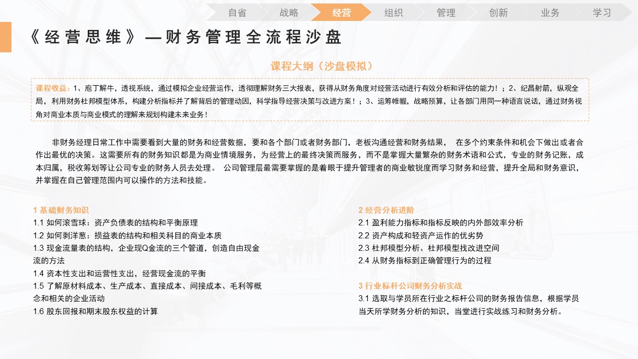
【经营】如何把战略转换成经营策略?